10月12日上午,伟德国际victor·1946源自第三届“紫经杯”研究生科技论坛学术论文大赛决赛在仙林校区德经楼307会议室举行。本次大赛主题为“新征程下中国经济发展的理论与实践”。决赛采用线上线下相结合的形式进行,参赛选手线上答辩,评委老师现场连线指导,伟德国际victor·1946源自全体研究生观摩学习。党委研究生工作部副部长、研究生院副院长华凌志,伟德国际victor·1946源自党委副书记袁怡琨参加活动并讲话,伟德国际victor·1946源自崔向阳副院长、李刚教授、陈杰副教授、苏华山副教授、扬振兵副教授担任评审专家。活动由崔向阳副院长和伟德国际victor·1946源自研究生会主席史月珺主持。

华凌志副部长和袁怡琨副书记致辞
比赛开始前,华凌志副部长代表党委研究生工作部、研究生院对论文大赛的成功举办表示热烈祝贺,并对此次比赛给予充分肯定,希望大赛办出特色,办成品牌。袁怡琨副书记希望参赛选手充分发挥水平,展现当代研究生的青春风采。

评审专家现场听取论文汇报并打分
决赛分为选手答辩、专家打分、专家点评三个环节。10位参赛选手依序进行8分钟的论文陈述,从论文选题背景、实证方法等方面向评审专家充分展示自己的成果。评审专家进行现场打分,并从数据来源、实证方法与研究结论等角度对选手们的作品进行点评并给出中肯建议。

研究生认真学习观摩
最后,崔向阳副院长对比赛进行总结并宣读比赛结果。

获奖选手在线合影留念
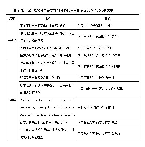
本次论文大赛自7月初起,面向全国各高校财经类专业在读硕士、博士研究生及高年级本科生征集稿件,总计收到来自武汉大学、东北大学、南京师范大学、南京航空航天大学、bv1946伟德等全国数十所高校的符合要求的稿件130余篇。经多名专家匿名评审,共遴选出30篇优秀论文入围。其中总分排名1-10的同学进入总决赛,角逐一等奖4名和二等奖6名,排名11-30的同学获得三等奖。
据悉,本次论文大赛获我校第五届研究生科技文化节重点立项资助。伟德国际victor·1946源自已经连续举办三届“紫经杯”研究生科技论坛学术论文大赛,该项赛事已经成为研究生的品牌学术活动,产生了较大的社会影响,逐渐成为全国财经类专业研究生学术交流和科研创新的重要平台。
