
论文大赛开幕式

张卫教授做主旨报告

参赛选手在线答辩
10月11日下午,第二届“紫经杯”研究生科技论坛学术论文大赛决赛在伟德国际victor·1946源自307会议室举办。本次论文大赛的主题是“经世立民,抒我见解——双循环新发展格局下中国经济高质量发展的理论与实践”,面向全国各高校财经类专业研究生征集优秀学术成果。论文大赛采用线上线下相结合的模式进行,参赛选手通过腾讯会议线上答辩,评委老师现场连线指导,伟德国际victor·1946源自全体研究生现场观摩学习。研究生院副院长、学位办公室副主任管永昊受邀担任评委,伟德国际victor·1946源自副院长崔向阳、副院长尹敬东、党委副书记袁怡琨、统计学学科带头人白先春参加活动。活动由伟德国际victor·1946源自副院长崔向阳和伟德国际victor·1946源自研究生会主席姚阳阳主持。
研究生院副院长管永昊教授代表研究生院对论坛的举办表示热烈祝贺,并指出在中国共产党成立100周年与全国疫情防控形势持续向好之际,围绕双循环新发展格局下中国经济高质量发展的理论与实践开展交流研讨,具有重要的理论与现实意义。他充分肯定了伟德国际victor·1946源自在研究生培养方面取得的成绩,指出“紫经杯”科技论坛影响力日渐扩大,收到了来自全国多地高校硕、博研究生的数十篇优秀稿件,本次大赛的成功举办有利于全校研究生学术水平的提高和学术氛围的营造,对筹划组织本次大赛的师生表示感谢并预祝大赛圆满成功。
本次学术论文大赛决赛分为上半场和下半场。上半场由江苏省产业教授、敏捷创新经济管理研究院副院长张卫做题为《经管领域研究的热点与趋势分析》的主旨报告。张卫教授以“新时代数业经济在生活中的影响”提问开篇,提出数字技术促使二元空间加速向三元空间转变的思想,表明了人类社会已经身处大数据时代,从三个方面讲述了新科技革命的主导者所需要具备的新生产要素,指出21世纪新思维范式已经出现,并强调了数据在新时代思维发展的重要性。张卫还分享了敏捷智库使用大数据方法做出的学术研究成果,使用可视化方法展示了近期经管领域的研究热点。
下半场进行学术论文决赛,本次决赛分为论文陈述、评委提问与专家总结三个部分。初赛环节,经多位专家匿名评审,总分排名前六位的同学入围决赛。论文陈述环节,选手们介绍了选题来源、研究方法、实证结果等内容,重点阐述论文的理论创新和现实意义。评委提问环节,评委老师从数据来源、实证方法与研究结论等角度提问,充分考察选手语言表达、临场反应、逻辑思维、专业思维、创新能力等。答辩结束后,伟德国际victor·1946源自副院长尹敬东教授总结点评。他认为,本次“紫经杯”学术论文大赛旨在激发研究生同学的科研兴趣,形成严谨的学术思维与卓越的科研能力,帮助大家在未来的学习工作中成就出彩人生。
最后,崔向阳副院长宣读了选手最终成绩与比赛结果,对获奖选手表示祝贺,他肯定了研究生科技论坛在学生中的影响日益扩大,已成为我校研究生交流学术心得、碰撞思想火花的一大盛事,并广泛吸引全国各高校硕博研究生的积极参与。借助本次论坛,南财将进一步加强学科建设,加强人才队伍建设,加强对外教育与合作,构筑人才高地,为把南财建设成为顶尖财经类高校,把伟德国际victor·1946源自建设成为一流学院而奋斗。
“紫经杯”研究生科技论坛是我校研究生学术活动的传统品牌项目,今年是伟德国际victor·1946源自第二次承办,获得了“射阳港杯”bv1946伟德第四届研究生科技文化节的重点立项资助。本次活动旨在鼓励和引导当代青年学子立足于经济学科,探索和研究在新冠疫情影响广泛、逆全球化趋势明显、经济社会发展面临诸多挑战的当下,如何加快构建新发展格局,着力科技创新与经济发展质量的提升。本次科技论坛可谓精彩纷呈,来自不同院校的选手尽情展示学术成果,与评委老师积极请教研讨,展现了新时代研究生的良好风貌。
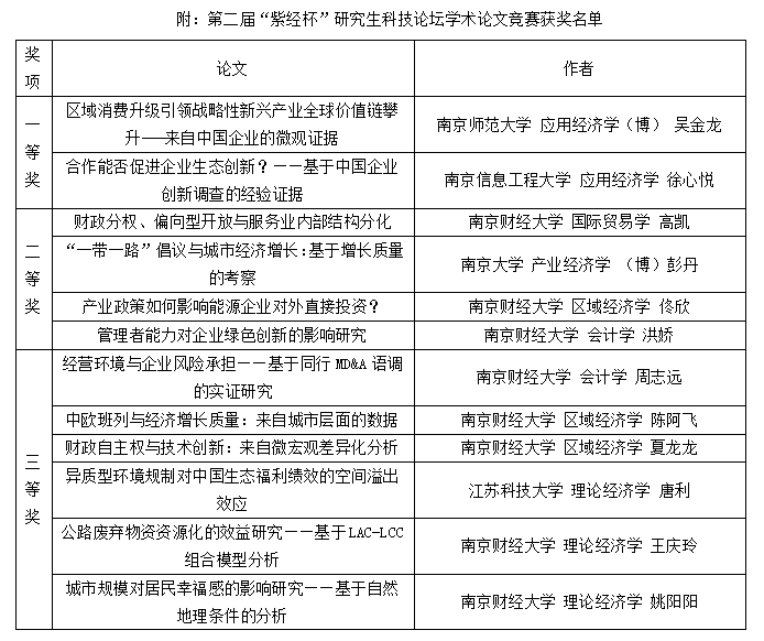
本次论文大赛的主题是“经世立民,抒我见解——双循环新发展格局下中国经济高质量发展的理论与实践”,面向全国各高校财经类专业研究生征集优秀学术成果。自5月中旬起,面向全国各高校财经类专业在读硕、博研究生及高年级本科生征集稿件,总计收到来到南大、东大、南财等高校的合格稿件共65篇,经多位专家匿名评审,共遴选出12篇优秀论文入围。其中总分排名1-6位的同学参加今天的论文大赛线上答辩,角逐一等奖和二等奖;排名7-12位的同学获得大赛三等奖;排名13-20位的同学获得优秀奖。
